Setting up using SD cards
An SD card can be used as a setup card that stores menu content.
Use of this data allows you to reproduce optimum setup states.
Operating Instructions AJ-CX4000G
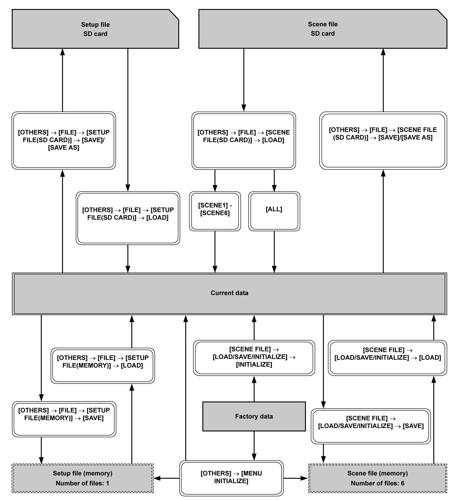
The camera has six file data areas.
Factory data |
This area stores factory settings. It cannot be rewritten by menu operation. |
Current data |
This area stores the operation status of the camera. Setting values in this area are changed by menu operation. |
Setup file |
This area stores values set by menu operation. As default data, factory data is stored here. |
Scene file |
Six scene files are provided. |
Lens files |
Eight lens files are provided. Eight of these files can be saved together as a single file on SD card. |
CAC file |
This area stores 32 chromatic aberration compensation data. |
An SD card can be used as a setup card that stores menu content.
Use of this data allows you to reproduce optimum setup states.